千元机的画质逆袭!TCL用万元价屏幕技术打造极致视觉体验
3月31日,当TCL T7L、Q9L系列新品以强悍的配置实力、极致的质价比撕开中高端电视市场,这场由TCL主导的科技平权正在重塑行业格局。

随着显示技术的不断迭代,Mini LED电视凭借高对比、高亮度以及高寿命的优势,正在超越OLED电视,成为市场的主流选择。Omdia《Mini LED背光市场追踪报告》预测,2025年Mini LED背光LCD TV面板出货量将突破1350万片,远超OLED TV面板的710万片。作为Mini LED技术的领跑者,TCL凭借全球最完善的Mini LED产业链布局和最先进的显示技术,2025年Mini LED全球电视出货量第一,并连续五年成为中国Mini LED电视销量冠军。
此次全新推出的T7L Pro、Q9L Pro系列新品,搭载了蝶翼星曜屏、万象分区、量子点Pro等一系列创新技术,充分展现了TCL在技术创新和产品质价比上的双重优势,将万元级旗舰技术下放至千元机,让人人都能轻松享受影院级视听体验。


特别在屏幕技术上,Mini LED电视的核心优势在于高对比与高亮度,而屏幕的对比度高低直接影响画质表现。目前市面主流的液晶屏幕分为IPS屏硬屏和VA软屏,IPS屏对比度仅为1200:1,其进阶版ADS Pro对比度也仅2500:1;而VA软屏对比度为5000:1,因此更适合应用于Mini LED电视。

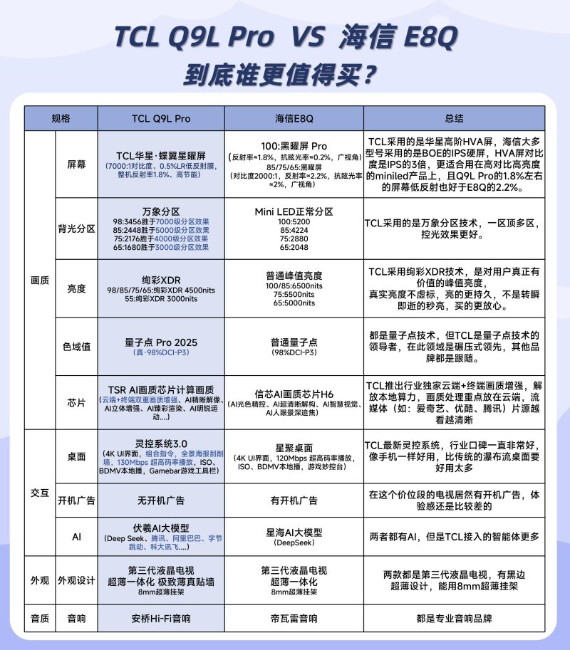
T7L Pro系列和Q9L Pro系列搭载的蝶翼星曜屏,原生对比度高达7000:1,是普通IPS屏的5倍,控光效果更佳,暗态显示表现也更出色。此外,蝶翼星曜屏采用行业最高等级的0.5%LR低反膜,搭配89°规则排布的液晶分子,实现了内外双低反的效果,整体屏幕反射率低至1.8%,有效减少了屏幕反光。不论白天还是晚上,电视画面都不受强光或倒影的干扰,始终保持清晰、纯净的显示效果。

在提升画质的探索中,很多品牌选择增加背光分区数量,但因缺乏底层核心技术加持,再多的背光分区数量都难以带来画质的明显提升。与之不同的是,TCL T7L和Q9L搭载的万象分区技术,是一整套系统级的Mini LED控光方案,从电视背光到成像显示的全链路7大环节进行技术突破,聚核光芯、聚光微透镜、微距OD、瞬态响应&双23bit、超动态光影仿生算法以及华星HVA屏等,最终实现最终实现一区顶多区的控光效果。简单来说,1个万象分区相当于2个普通分区的精准控光,画质直接翻倍提升。

比如,T7L Pro系列最高搭载1056个万象分区,画质效果远超2500级背光分区的普通电视;Q9L Pro系列最高搭载3456个万象分区,控光效果远超7000级背光分区的普通电视。事实证明,参数只是基本功,底层技术实力才是必杀技。

此外,T7L和Q9L系列还搭载了最新的量子点Pro 2025技术。量子点是目前最好的发光材料,作为首家推出量子点产品的中国品牌,TCL拥有2485项量子点专利,有十数年的技术积累和不断迭代,目前量子点技术遥遥领先整个行业。可以说,选量子点Mini LED电视就买TCL。

对比上一代量子点显示技术,量子点Pro 2025在材料和算法上两大方面实现重大升级。首先在量子点材料上,由四元量子晶体升级成绚彩量子晶体,结构稳定性更高,在保持真·98%DCI-P3超高色域的同时,使用寿命达到10万小时不褪色。配合人因色彩优化技术,能够根据人眼感知调整画面,让显示画面更还原真实世界的场景,真正实现十亿原色屏,十年好色彩。

除了上述核心技术升级,TCL T7L、Q9L系列新品在其他方面同样诚意满满。在亮度上,TCL T7L Pro系列将XDR 1600nits升级为绚彩XDR 2200nits,TCL Q9L Pro系列将XDR 2400nits升级为绚彩XDR 4500nits,峰值亮度持续时间数倍延长,能够更好地显示真实世界的亮度效果;在音效上,音响升级为安桥2.1.2标准的5声道Hi-Fi级专业音响,带来沉浸式的听觉盛宴;在操控上,灵控桌面也升级为灵控系统3.0,大幅提升了用户交互体验。
不难看出,TCL T7L、Q9L系列新品无论是画质、音效还是操控都无懈可击,尤其是Q9L Pro,相较于同级别竞品,比如说海信E8Q,更是遥遥领先。

在价格方面,T7L Pro的起售价国补后仅为3839元,Q9L Pro则只需要3439元,而55吋的T7L更是只要2799元。最给力的是,从3月30日到4月15日期间,购买T7或Q9系列新品,花799元就能带走一台专业级音响Z100,享受更丰富的影音体验。


总的来说,T7L和Q9L系列新品的发布,不仅是TCL品牌实力的彰显,更是对消费者需求的深度回应。凭借创新技术、卓越的显示效果以及极高的质价比,TCL正在重新定义中高端电视市场,为消费者带来更多更优质的选择。科技平权,不仅是TCL的品牌理念,更是推动行业发展的动力源泉。
#TCL听劝再次致敬影音爱好者#
